

火紅八月,捷報頻傳。驕陽似火的八月,中州建設有限公司中標喜訊紛至沓來,憑借著強大的施工裝備、過硬的專業技術、優質的工程質量以及良好的社會信譽,在各招標活動中脫穎而出,連續中四個千萬元以上標,總中標金額近億元。
一、甘肅公司國電甘肅新能源靖遠風電配套330kV升壓站工程,中標金額3513.2305萬元。

二、山西大唐國際神頭發電有限責任公司并網通信改造工程,中標金額1581.0055萬元。

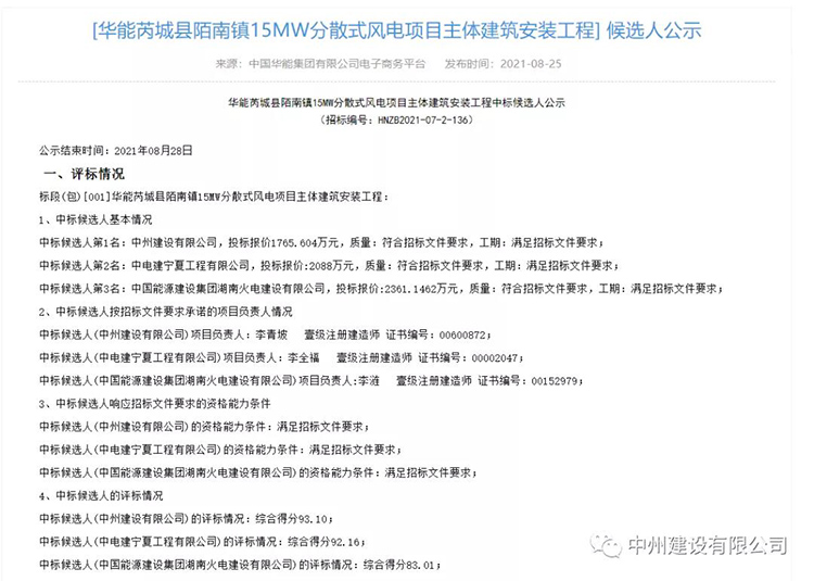
三、華能芮城縣陌南鎮15MW分散式風電項目主體建筑安裝工程,中標金額1765.604萬元。

四、華能芮城縣陌南鎮15MW分散式風電項目送出工程施工,中標金額1363.9921萬元。

全國各地區不同工程的成功中標,體現中州建設有限公司在廣大業主的支持和認可下,全局性、多方面、寬領域的發展勢頭,這是在姚義民董事長領導下公司全體員工努力奮進的結果,是對公司精細化管理、高質量施工的肯定,也是對公司全體員工的激勵。中州建設有限公司將堅持做強主業,多元發展的理念,在新的工程建設中團結一致、奮勇拼搏,以更加優質高效的施工回饋廣大業主的支持,為早日實現建設世界一流綜合性建設企業而奮斗!